मालवीय राष्ट्रीय प्रौद्योगिकी संस्थान जयपुर (राष्ट्रीय महत्व का संस्थान)
Malaviya National Institute of Technology Jaipur (An Institute of National Importance)
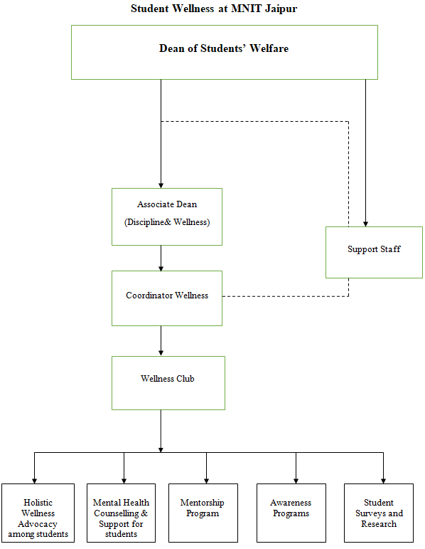
Student's Welfare