मालवीय राष्ट्रीय प्रौद्योगिकी संस्थान जयपुर (राष्ट्रीय महत्व का संस्थान)
Malaviya National Institute of Technology Jaipur (An Institute of National Importance)
Research

Recent Research

...

Computational Techniques Based Investigation for Diabetic Foot Ulcers Complications
Read more..

Dr. Chandra Prakash
Deptt. of Artificial Intelligence & Data Engineering

...

Application of Deep Eutectic Electrolytes in Ion Batteries
Read more..

Dr. Dipaloy Datta
Deptt. of Chemical Engineering

...

Evaluating barriers to establish digital trust in industry 4.0 for supply chain resilience in the Indian manufacturing industry
Read more..

Prof. Rajeev Agrawal
Deptt. of Mechanical Engineering

...

Al-Cerium alloy preparation for high temperature light weight alloys
Read more..

Dr. Sreekumar Vadakke Madam
Deptt. of Metallurgical & Materials Engineering

...

Green-Computing
Read more..

Prof. Neeta Nain
Deptt. of Computer Science & Engineering

...

Kheti-Sathi
Read more..

Prof. Neeta Nain
Deptt. of Computer Science & Engineering

...

Process intensification of anaerobic digestion for biohydrogen and methane production from crude glycerol and dairy wastewater using cavitation techniques
Read more..

Dr. Virendra Kumar Saharan
Deptt. of Chemical Engineering

...

Lipid Degradation in Sunflower Oil in Water Nanoemulsion: Understanding the Kinetics and Role of Ultrasonication
Read more..

Dr. Virendra Kumar Saharan
Deptt. of Chemical Engineering

...

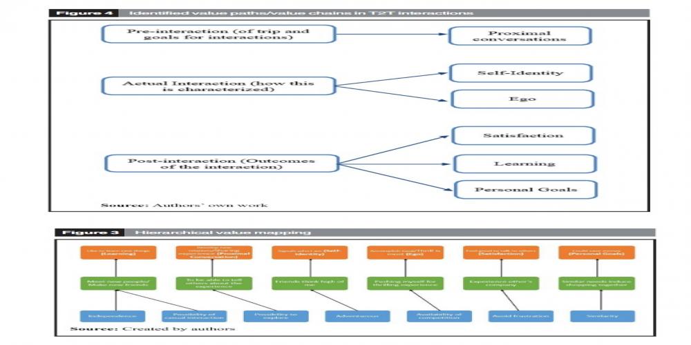
Measuring Tourist-to-Tourist Value Co-Creation: A Scale Development
Read more..

Dr. Divesh Kumar
Deptt. of Management Studies

...

Antecedents of continuous purchase behavior for sustainable products – an integrated conceptual framework and review
Read more..

Dr. Divesh Kumar
Deptt. of Management Studies

...

Investigating the Stereo-directing Effect of Remote Participating Groups on the Selectivity in 2-Deoxyglycosylation of Galactal
Read more..

Dr. Sudhir Kashyap
Deptt. of Chemistry

...

DYNAMIC ANALYSIS OF TRAPEZOIDAL PIEZOELECTRIC ENERGY HARVESTER FOR TIRE PRESSURE ENERGY HARVESTING
Read more..

Prof. Ritu Sharma
Deptt. of Electronics & Communication Engineering

...

AMRUT funded center of urban planning for capacity building
Read more..

Prof. Nand Kumar
Deptt. of Architecture & Planning

...

Influence of C-4 Axial/Equatorial Configuration and NGP/RGP Driven Conformational Evidences in Chemoselective Activation of Glycals
Read more..

Dr. Sudhir Kashyap
Deptt. of Chemistry

...

Blockchain technology as an enabler for digital trust in supply chain: evolution, issues and opportunities
Read more..

Prof. Rajeev Agrawal
Deptt. of Mechanical Engineering

...

A review on digital transformation in healthcare waste management: Applications, research trends and implications
Read more..

Prof. Rajeev Agrawal
Deptt. of Mechanical Engineering

...

Exploring the Landscape of Fractional-Order Models in Epidemiology
Read more..

Dr. Ritu Agarwal
Deptt. of Mathematics

...

High-speed scaleable LiFi System
Read more..

Dr. Ravi Kumar Maddila
Deptt. of Electronics & Communication Engineering

...

Itegrated Heating Cooling and Electricity Systems
Read more..

Dr. Parul Mathuria
Deptt. of Center for Energy & Environment

...

Demand Response Aggregation for Distribution System’s Operational Flexibility
Read more..

Dr. Parul Mathuria
Deptt. of Center for Energy & Environment

...

TSO-DSO Coordination for Ancillary Service Provisions
Read more..

Dr. Parul Mathuria
Deptt. of Center for Energy & Environment

...

Blockchain based Multi-Layer Energy Management System
Read more..

Dr. Parul Mathuria
Deptt. of Center for Energy & Environment

...

Sector Coupling Power to Hydrogen Utility Scale Green Hydrogen
Read more..

Dr. Parul Mathuria
Deptt. of Center for Energy & Environment

...

EV Charging Coordination and Navigation for Smart Cities
Read more..

Dr. Parul Mathuria
Deptt. of Center for Energy & Environment

...

SILICO-AI: An AI-Based Portable Computer-Aided Diagnostic System for Silicosis Disease
Read more..

Dr. Kuldeep Singh
Deptt. of Electronics & Communication Engineering

...

Design and Implementation of a Hybrid Nature Inspired and Machine Learning Based Intelligent Optimization Model for Crop Recommendation in Rajasthan, India.
Read more..

Dr. Lavika Goel
Deptt. of Computer Science & Engineering

...

Mathematical analysis of the non-linear dynamics of bone mineralization
Read more..

Dr. Ritu Agarwal
Deptt. of Mathematics

...

NIR Emitting Material
Read more..

Dr. Abhineet Verma
Deptt. of Chemistry

...

Artificial Intelligence-based Prognostics and Health Management Framework for Industrial Systems
Read more..

Dr. Gunjan Soni
Deptt. of Mechanical Engineering

...

Pyrolysis of polypropylene to oil and its performance evaluation in DI engine
Read more..

Dr. Rohidas Gangaram Bhoi
Deptt. of Chemical Engineering

...

CB-SAGE: A novel centrality based graph neural network for floor plan classification
Read more..

Dr. Mahipal Jadeja
Deptt. of Computer Science & Engineering

...

Effective removal of dyes along with binary mixture via optimized emulsion liquid membrane
Read more..

Dr. Rajeev Kumar Dohare
Deptt. of Chemical Engineering

...

Metal ions Removal using recycled polymer-based supported ionic liquid membrane technology
Read more..

Dr. Rajeev Kumar Dohare
Deptt. of Chemical Engineering

...

Dynamic Energy Management in Smart Distribution Systems
Read more..

Dr. Nitin Gupta
Deptt. of Electrical Engineering

...

Effect of MWCNTs incorporation into polypyrrole (PPy) on ammonia sensing at room temperature
Read more..

Dr. Kamlendra Awasthi
Deptt. of Physics

...

Language translation: Sanskrit to Hindi
Read more..

Prof. Vineet Sahula
Deptt. of Electronics & Communication Engineering

...

Multi-level 3DCNN with Min-Max Ranking Loss for Weakly-supervised Video Anomaly Detection
Read more..

Dr. Deepak Ranjan Nayak
Deptt. of Computer Science & Engineering

...

A novel fuzzy clustering-based method for human activity recognition in cloud-based industrial IoT environment
Read more..

Dr. Ashish Kumar Tripathi
Deptt. of Computer Science & Engineering

...

Technological Revolutions in Smart Farming: Current Trends, Challenges & Future Directions
Read more..

Dr. Ashish Kumar Tripathi
Deptt. of Computer Science & Engineering

...

Photo-Piezocatalyst for Elevated Bacterial Disinfection and Wastewater Treatment
Read more..

Dr. Himmat Singh Kushwaha
Deptt. of Materials Research Centre

...

Piezocatalyst for non-destructive tooth cleaning and antibacterial activity
Read more..

Dr. Himmat Singh Kushwaha
Deptt. of Materials Research Centre

...

Electrochemical sensors for pesticide detection in real samples
Read more..

Dr. Himmat Singh Kushwaha
Deptt. of Materials Research Centre

...

Hydrodynamic cavitation as an intensifying tool to produce Nanoemulsion
Read more..

Dr. Virendra Kumar Saharan
Deptt. of Chemical Engineering

...

Student Engagement Estimation using Deep Learning from Streaming Visual Cues in Classroom/Online Environments
Read more..

Dr. Kuldeep Singh
Deptt. of Electronics & Communication Engineering

...

A regional case study for flow of Lead (Pb) and Chromium (Cr) through solid waste management system
Read more..

Dr. Amit Kumar
Deptt. of Civil Engineering

...

Indicators of wastewater treatment performance for safe and sustainable water reuse in India
Read more..

Dr. Amit Kumar
Deptt. of Civil Engineering

...

Development of remedial orthosis for CTEV(Clubfoot)
Read more..

Prof. Harlal Singh Mali
Deptt. of Mechanical Engineering

...

Design and development of microchannel heat dissipation devices
Read more..

Prof. Harlal Singh Mali
Deptt. of Mechanical Engineering

...

Development and Characterization of differently woven Carbon Kevlar hybrid composite with their modeling and analysis
Read more..

Prof. Harlal Singh Mali
Deptt. of Mechanical Engineering

...

Cognitive radio Networks
Read more..

Prof. Ritu Sharma
Deptt. of Electronics & Communication Engineering

...

Quantum Computing Networks
Read more..

Prof. Ritu Sharma
Deptt. of Electronics & Communication Engineering

...

Models for Local Energy Transactions
Read more..

Prof. Rohit Bhakar
Deptt. of Electrical Engineering

...

Development of smart adulteration detection system for vegetables/fruits in food supply chain management system
Read more..

Dr. Chitrakant Sahu
Deptt. of Electronics & Communication Engineering

...

AlGaN/GaN HEMT’s based Bio-sensor
Read more..

Dr. C. Periasamy (On Lien)
Deptt. of Electronics & Communication Engineering

...

Review on multi-criteria decision analysis in sustainable manufacturing decision making
Read more..

Prof. Rajeev Agrawal
Deptt. of Mechanical Engineering

...

Comparative study and performance evaluation of steel moment resisting frames design with: Force-based design and performance-based plastic design
Read more..

Dr. Anoop I. Shirkol
Deptt. of Civil Engineering

...

Feature Modulating Two-stream Deep Convolutional Neural Network for Glaucoma Detection in Fundus Images
Read more..

Dr. Deepak Ranjan Nayak
Deptt. of Computer Science & Engineering

...

Experimental Investigation for treating the RO reject stream through Capacitive Deionization
Read more..

Prof. Madhu Agarwal
Deptt. of Chemical Engineering

...

An efficient hydrogen gas sensor based on hierarchical Ag/ZnO hollow microstructures
Read more..

Dr. Kamlendra Awasthi
Deptt. of Physics

...

Development a novel chemicals to remove fluoride
Read more..

Prof. Madhu Agarwal
Deptt. of Chemical Engineering

...

Design and development of vibratory tillage cultivator
Read more..

Prof. Himanshu Chaudhary
Deptt. of Mechanical Engineering

...

Aluminium-Lithium nanocomposites for battery electrode applications
Read more..

Dr. Sreekumar Vadakke Madam
Deptt. of Metallurgical & Materials Engineering

...

Aluminium-Al2O3 interpenetrating phase composites
Read more..

Dr. Sreekumar Vadakke Madam
Deptt. of Metallurgical & Materials Engineering

...

Aluminium based nano composites for light weighting applications
Read more..

Dr. Sreekumar Vadakke Madam
Deptt. of Metallurgical & Materials Engineering

...

Development of Ceramic Armour Panels to STANAG 4569 Level 4 for Futuristic Infantry Combat Vehicle (FICV)
Read more..

Prof. Amar Patnaik
Deptt. of Mechanical Engineering

...

Ergonomic evaluation and design of hand-tool interventions in handicraft industry
Read more..

Prof. Himanshu Chaudhary
Deptt. of Mechanical Engineering

...

Optimal Design and Balancing of Thresher Machine
Read more..

Prof. Himanshu Chaudhary
Deptt. of Mechanical Engineering

...

Coupled boundary element method and finite element method for hydroelastic analysis of floating plate
Read more..

Dr. Anoop I. Shirkol
Deptt. of Civil Engineering

...

Coupled BEM and FEM for the analysis of floating elastic plate with arbitrary shapes
Read more..

Dr. Anoop I. Shirkol
Deptt. of Civil Engineering

...

Optimal Synthesis of Linkages for Knee Joint Supporting Devices
Read more..

Prof. Himanshu Chaudhary
Deptt. of Mechanical Engineering

...

Customized Design and Development of Transtibial Prosthetic Socket for Improved Comfort using Reverse Engineering & Additive Manufacturing
Read more..

Prof. Himanshu Chaudhary
Deptt. of Mechanical Engineering

...

Development of Ti-Al-N based coating on Al-alloy for application in hydroturbine blades
Read more..

Prof. Amar Patnaik
Deptt. of Mechanical Engineering

...

Development of Marble dust filled Reinforced Polymer Composite for Wind Turbine Blade
Read more..

Prof. Amar Patnaik
Deptt. of Mechanical Engineering

...

DYNAMIC BALANCING OF INDUSTRIAL MANIPULATORS USING POINT MASS MODELS AND TLBO
Read more..

Prof. Himanshu Chaudhary
Deptt. of Mechanical Engineering

...

Optimal Dynamic Balancing and Design of Planar Mechanisms
Read more..

Prof. Himanshu Chaudhary
Deptt. of Mechanical Engineering

...

Economic production of iron through direct reduction of Mill Scale by low grade coal of Rajasthan
Read more..

Prof. Amar Patnaik
Deptt. of Mechanical Engineering

...

Piezoelectric Nanogenerator
Read more..

Dr. C. Periasamy (On Lien)
Deptt. of Electronics & Communication Engineering